For full functionality of this site it is necessary to enable JavaScript.
EMINKH.COM
0
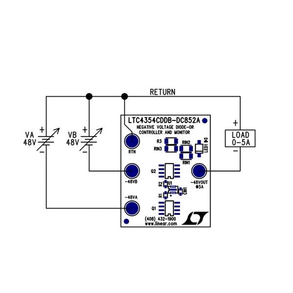
Analog Devices DC852A Power Management Specialized LTC4354 Demoboard - Dual -48V, 5A Ideal | EMINKH.COM